


随着人工智能技术飞跃,数字时代正在向数智时代转变,特别是大型语言模型和GAI应用的广泛普及,用户获取信息的方式正在发生根本性转变。来自人工智能搜索的访问者数量正在不断攀升,传统SEO的“点击链接”模式面临严峻挑战,品牌内容若未能被AI模型有效识别和引用,将面临“隐形化”的风险。GEO是SEO在人工智能时代的演进与拓展,当用户不再需要点击链接即可获取答案时,如何让品牌内容成为GAI回答的“可信来源”成为品牌营销的主要挑战。2025年8月12日,Profound宣布完成由红杉资本(SequoiaCapital)领投的3500万美元B轮融资;在国内,AI营销服务商PureblueAI清蓝完成由蓝色光标宣布与英诺天使基金联合领投的千万元级种子轮融资。投入GEO产业的资本逐渐增加,GEO将在AI驱动的数字营销领域扮演越来越重要的角色。因此,理解GEO的本质、作用机制及其有效策略,对于企业在A驱动的数字营销新范式中保持竞争优势,具有重要的理论和实践意义。
一、生成式引擎优化(GEO)的内涵和本质
Webl.O的门户时代,稀缺的是版面,谁占据Banner谁即拥有话语权;Web2.0的搜索时代,稀缺的是排序,SEO以超链投票机制为品牌撬开流量入口;迈入Web3.0的生成式语境,“可信度”成为稀缺的价值,大模型可以将内容整合并直接生成答案,GAI成为新的信息入口。从SEO到GEO的演进,是互联网时代信息话语权的再分配,把握新的信息检索方式,是品牌开展数字营销变革的重要路径。
(一)从搜索引擎优化(SEO)到生成式引擎优化(GEO)
自20世纪90年代末搜索引擎崭露头角以来,SEO的核心目标始终是提高网站在搜索引擎结果页面(SERP)中的自然排名,从而获取更多的流量和潜在客户。早期的SEO策略相对简单,主要围绕关键词堆砌、元标签优化、外部链接数量等技术指标展开。随着搜索引擎算法的不断迭代,SEO逐渐演变为一项更为复杂和精细化的工作,强调内容质量、用户体验、网站结构、移动友好性以及权威性。传统的搜索引擎优化(SEO)通过关键词匹配、外部链接建设、网站结构优化等手段,帮助网页在搜索引擎结果页面中获得更高的排名,以此吸引用户点击访问。因此,SEO的成功在于将用户“引导”至品牌或企业自身的数字资产,如网站、落地页等。
近年来,以大型语言模型为代表的GAI应用取得了突破性进展。GAI工具如雨后春笋般集中出现并迅速推广应用,彻底改变了用户与信息交互的方式。以ChatGPT、DeepSeek、GoogleGemini等为代表的GAI工具不再只提供搜索结果链接,而是在理解用户意图的基础上对多源信息进行整合并生成高度概括、结构化的答案,极大地缩短了用户获取信息的时间。信息获取模式的转变,使得用户对传统搜索引擎的依赖度下降,品牌内容通过传统SEO获得的曝光和流量也随之减少。在新的信息生态下,品牌正在面临着“内容隐形化”的风险,即使拥有高质量的内容,如果不能被GAI有效识别、理解和引用,就难以触达目标用户。传统SEO赖以生存的“点击流量”逻辑面临前所未有的挑战。
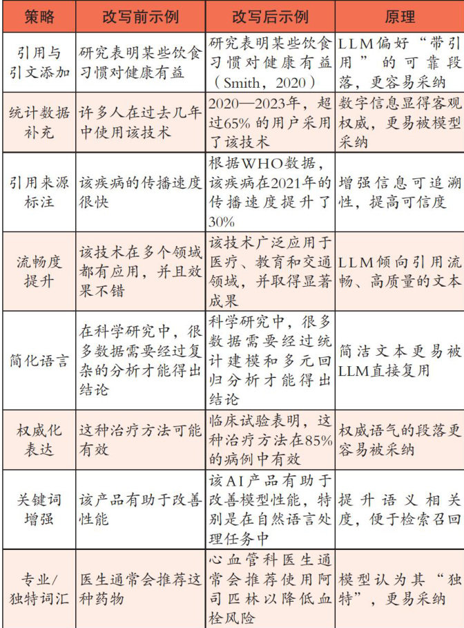
(二)生成式引擎优化(GEO)的具体内涵
生成式引擎优化(GEO)是一种针对GAI的内容优化策略。GEO通过系统性地调整内容结构、语义、可信度、相关性及呈现方式,影响GAI的“倾向性”帮助品牌内容被AI搜索精准抓取、理解、引用并推荐给用户,从而在GAI或AI驱动的搜索引擎的回答中获得更高的可见性、引用权重和影响力,有效地传播品牌信息。GEO是数智时代对SEO的补充和发展。当今,SEO仍然重要,因为它确保了内容能够被AI搜索引擎抓取和索引。在此基础上,GEO更进一步地关注内容被AI理解的程度。传统SEO是“引流”,而GEO则是“抢答案”,即让AI直接在回答中呈现品牌信息,从而在用户决策链中占据更核心的位置。
与传统的营销是“向客户做营销”相比,GEO理念的核心是“向AI做营销”。传统的营销是通过广告、内容、公关等手段直接触达消费者;而在数智时代,AI成了消费者获取信息和决策的重要中介。因此,“向AI做营销”将AI视为一个特殊的“受众”或“渠道”,通过优化内容来使AI在与用户的交互中,成为品牌的“代言人”或“推荐者”。
二、生成式引擎优化(GEO)的作用机制:重塑用户决策路径
AI技术正推动信息分发模式从“提供链接”向“生成答案”转变,如何让大模型在压缩知识整合答案时将品牌写入答案中,逐渐成为品牌开展数字营销的重点。理解GAI运作的逻辑和GEO的作用机制,才能反向设计既满足GAI技术检索又符合品牌需求的内容。
(一)AI时代的信息分发革命:从“链接”到“答案”
GAI的崛起,使信息分发模式逐渐从传统的“链接引导”向“直接答案”转变,其核心主要在于以下几方面。


